Modern Cloud Architecture: Explained Before Your Coffee Cools
Modern Cloud Architecture Explained Simply
Hello Everyone
Welcome to your AKVAverse, I’m Abhishek Veeramalla, aka the AKVAman, your guide for Cloud, DevOps and AI.
All around the globe, about 74 percent of the population is online and has access to the giant thread of network that connects us all. This thread is constantly being pulled and stretched by millions of users every minute, and despite that, the thread never breaks.
No crashes. No panic. No server down messages.
That’s not luck. That’s modern cloud architecture doing exactly what it was designed to do.
From One Giant Server to the palm of your hands.
There was a time when apps were built like a single giant stack of glasses: one codebase, one server, one point of failure.
If one thing broke down? Everything collapsed.
But in this day and age, we build apps like Lego.
Small, independent pieces called microservices:
Auth service
Payments
UI
API gateway
Database
Microservices are Independent, scalable, and flexible.
Why this matters:
You can fix or scale one part without touching the rest.
Rather than a one big thali, it’s more like a buffet where every dish has its own chef.
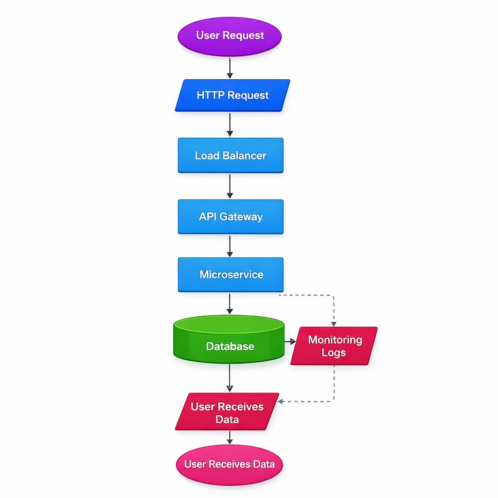
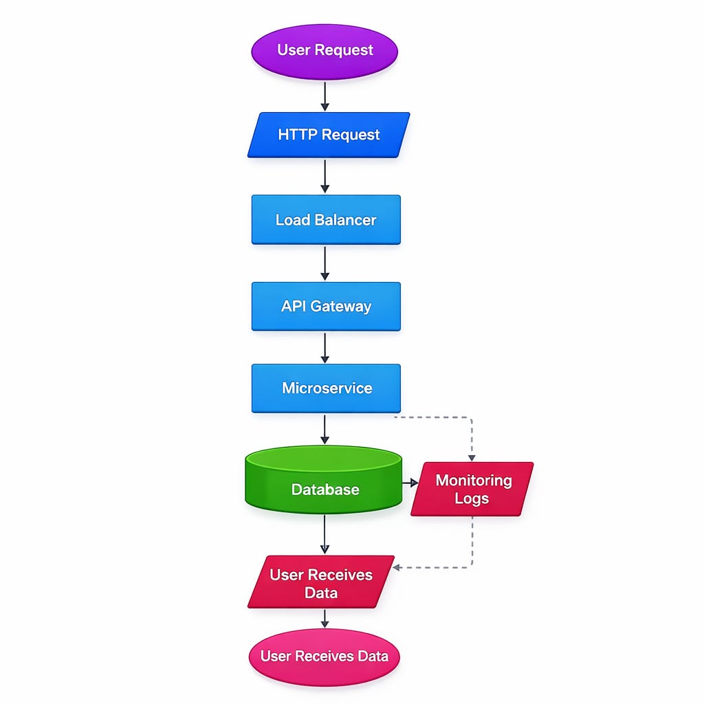
What’s Actually Happening When You Open an App?
In milliseconds:
Request hits a load balancer
Routed to the right service
Runs in a container/serverless function
Fetches data from a database
Returns response
Monitoring logs everything
Meanwhile:
Auto-scaling adjusts traffic
CI/CD pushes updates
Security checks every interaction
All without you noticing.
Modern cloud architecture is simple at its core:
Build systems that expect failure, scale automatically, and recover instantly.
The 5 Layers of Modern Architecture.
1. Compute (where the code lives)
Every modern cloud system can be broken into these:
Virtual Machines
You get a full computer in the cloud, but you’re still responsible for setting it up, updating it, and making sure nothing breaks.
Containers
You bundle your app with everything it needs so it runs the same everywhere, without worrying much about the underlying system.
Serverless
You just write your code and run it, while the cloud handles all the infrastructure, scaling, and maintenance for you.
2. Containers &Orchestration
Containers let you wrap your app with everything it needs so it runs reliably anywhere, and with tools like Kubernetes handling scaling, traffic, and failures automatically, you move from constantly fixing things to simply guiding a system that quietly keeps itself running.
3. Data Layer
Not all data is the same:
SQL stores structured data that can be handled in the form of rows and columns (users, payments)
NoSQL, on the other hand, deals with semi-structured data mostly in the form of JSON logs (feeds, logs).
Object storage includes Unstructured data like images, videos, and long texts. These include the majority of the data existing on the internet today.
The key is to choose the right data storage and management media with respect to application needs.
4. Networking Layer
This is the invisible traffic system:
APIs: They act like messengers, helping different parts of an app or even different apps talk to each other and exchange data smoothly
DNS: It is like the internet’s contact book; it takes a name like a website URL and finds the exact server address behind it
Load Balancers: They act like smart traffic controllers, sending your request to a server that is available and not overloaded, so things stay fast and stable
Overall Flow: When you click a link, your request quietly passes through these layers, gets routed to the best possible server, and comes back to you in milliseconds while all the complexity stays invisible
5. Security Layer
Modern systems follow this motto: Nothing is safe unless proven safe.
So it incorporates:
Identity & access control: This decides who can access what in your system, making sure only the right people or services have permission to view or modify specific resources, kind of like giving different levels of access in a company based on roles.
Encryption: This protects your data by converting it into a secure format so even if someone intercepts it, they cannot read it, whether the data is being sent over the internet or stored in a database
Private networks: These create isolated environments within the cloud where your services can communicate securely without being exposed to the public internet, reducing the risk of unauthorized access.
The Real Superpower: Auto-Scaling
Imagine your THE APP IDEA that you’ve been wanting to launch for months is finally released, but the growth is slow. There are barely any users in the beginning, and one random day, after spending some money on marketing, your app gains traction, and suddenly, you have thousands of users.
In such scenarios, old systems would definitely crash, whereas Cloud systems stand strong due to Auto Scaling.
They:
Detect traffic
Add resources automatically
Remove them when not needed
Best Part? You only pay for what you use.
CI/CD: Continuous Integration and Continuous Deployment
It’s a DevOps practice that automates building, testing, and deploying code changes, enabling faster and more reliable software releases.
Observability: Because Things do tend to Break
Modern systems don’t avoid failure but expect it.
So it’s important to track everything like logs, Metrics, and Traces. Without a proper observation system in place, you’re guessing in production, and that’s bound to cause problems.
The Philosophy That Ties It All Together
Great cloud systems follow these principles:
Loose Coupling: services don’t depend too much on each other.
High Availability: The system should always be up and running.
Fault Tolerance: The system survives failures.
Scalability: The ability to grow without breaking.
Cost Efficiency: It doesn’t cost a fortune.
This is what separates a working app from a production-ready system.
You’re not just writing code anymore.
You’re designing systems that handle millions of users, fix themselves, and Scale globally
If you want to stay relevant and valuable, focus here:
Docker & Kubernetes
Core cloud services (compute, storage, serverless)
CI/CD pipelines
System design thinking
Monitoring & debugging
Because this is the CORE of the MODERN CLOUD ARCHITECTURE.
Your coffee might be cold now.
But your understanding of cloud architecture?
Much sharper.
So start small, stay curious, and get hands-on.
Until next time, keep building, keep experimenting, and keep exploring your AKVAverse. 💙
Abhishek Veeramalla, aka the AKVAman




Super clean and easy to follow!!
One thing I’ve noticed, systems don’t usually break at the infra level, but in how services interact under failure.
Loose coupling sounds simple, but that’s where things get tricky in production.
Curious how you think about failure propagation across services
Simplified but awesome. Thanks!!!